政策發規
政策法規
日前,中山市政府印發《中山市 “標準地”出讓實施方案》(以下簡稱《方案》),標志中山市“標準地”改革正式落地。
“標準地”是指在供地條件中設定行業分類、容積率、產出強度、稅收強度、投資強度和單位產值能耗等控制指標,在同一區域內按照統一的標準進行出讓和監管的國有建設用地。
據介紹,土地在前期掛牌公告中,明確了固定資產投資強度、土地產出、畝均稅收、能耗標準、環境標準、規劃標準多個方面指標,相關職能部門可以提前介入指導開展審批相關服務,企業拿地后無須再單獨逐項辦理各項指標評估評價,可直接辦理開工前的相關證件,節省了時間和精力。
根據《方案》要求,中山將建立“標準地”出讓制度,2022 年確保全市30%、力爭50%,重大產業平臺內80%工業和倉儲用地實行“標準地”出讓,逐步形成常態化出讓模式。

中山將建立“標準地”出讓制度,逐步形成常態化出讓模式。南方日報記者 葉志文 攝 南方+ 葉志文 拍攝
探索“控地價競承諾畝均稅收”
此次用地涉及范圍,適用于《方案》實施后出讓的工業用地(含新型產業用地)和倉儲用地,其他用途用地經市政府批準可參照執行。
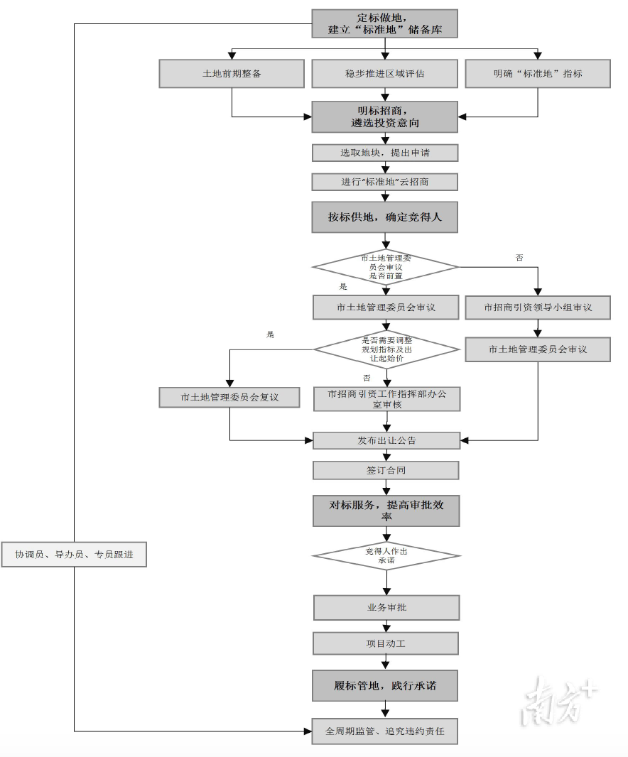
根據《方案》,具體流程為:定標做地,建立“標準地”儲備庫。中山市各鎮街政府根據實際需要,可對“標準地”集中的區域按《中山市工程建設項目區域評估實施細則》開展區域評估,為實施“標準地”出讓提供基礎支撐,減少單個項目評估,縮短項目落地時間,降低企業成本。中山市自然資源局對鎮街政府申請出讓的土地,提出規劃指標要求,協調市商務局、發展改革局、工業和信息化局等部門提供行業分類、產出強度、稅收強度、投資強度和單位產值能耗等產業經濟指標要求,逐宗明確“標準地”控制指標,經鎮街政府確認后納入“標準地”儲備庫。必要時可增加人才、研發經費投入強度等其他指標類別,進一步豐富“標準地”指標體系。
明標招商,遴選投資意向。鎮街政府就“標準地”儲備庫的地塊,向市自然資源局出具《關于申請開展“標準地”出讓的函》提出公開招商要求。市自然資源局在“中山看地云”對擬公開招商的“標準地”實施網上招商,并委托中山市公共資源交易中心發布出讓預公告。預公告期間由鎮街政府牽頭接受意向企業咨詢和報名,了解投資意向,組織對接洽談。鎮街政府對投資意向企業進行研究篩選,報市招商引資工作指揮部辦公室審核。
按標供地,確定競得人。在未確定項目意向前,由市土地管理委員會提前審議通過“標準地”規劃條件,確定出讓起始價,待市招商引資工作指揮部辦公室審核同意項目準入要求后,將準入要求納入“標準地”出讓條件直接公開出讓。
值得一提的是,《方案》明確,除傳統“價高者得”競價方式外,中山探索采用“控地價,競稅收”方式:以起始價溢價率20%設定為最高限價,達到最高限價后,轉為競承諾畝均稅收,報出最高承諾畝均稅收者為競得人。經市政府批準,達到最高限價后還可競承諾能耗等指標。
競得人與市自然資源局簽訂《出讓合同》,與鎮街政府簽訂《項目履約監管合同》,承諾履行項目行業分類、容積率、產出強度、稅收強度、投資強度和單位產值能耗指標等控制指標要求。競得人根據合同約定繳納全部土地出讓金和有關稅費后,辦理不動產登記,《不動產權證書》和不動產登記簿上需備注“標準地”。

“標準地”出讓流程圖。
促企業“量入為出,適度消費”
“標準地”不僅在效率上縮短了企業要跑的時間和距離,更讓企業拿地更加客觀謹慎,督促企業轉型升級,企業在拿地前,就清楚地知道該地塊的各項規劃指標要求和經濟技術標準,可以“量入為出,適度消費”,同時也能提高項目落地的精準度。
“標準地”工作三分“定標”,七分監管。《方案》提出,切實加強對競得人承諾履行的監管,營造“守信者受益、失信者受限”的社會氛圍,建立健全事中事后監管和信用懲戒機制。
其中,實行全周期監管。市政務服務數據管理局負責建設維護“中山市項目落地審批協同管理平臺”,鎮街政府和相關部門通過平臺聯動建立前中后全周期協同監管體系,落實“標準地”控制指標要求。鎮街政府根據屬地管理原則,按《項目履約監管合同》承擔主要監管職責,及時上報項目準入、供應、開工、竣工、達產數據;市自然資源局負責建立開工竣工核查機制,市商務局牽頭,發展改革局、工業和信息化局、稅務局等產業部門配合建立產業經濟指標核查機制,指導督促鎮街政府落實監管工作;市工業和信息化局負責項目準入、供應、開工、竣工、達產全周期指標落實情況統計通報。
對任一環節核查不合格的,允許限期整改,期限內未完成整改或整改后再次核查不合格的,按《出讓合同》和《項目履約監管合同》的相關約定追究違約責任。
按照“褒揚誠信、懲戒失信”的原則,中山將充分發揮法律、行政、經濟、信用等手段,對競得人進行履約監管和違約懲戒,防止出現新的低效用地問題。對未履行約定和承諾的競得人實施聯合懲戒,情節嚴重的依法納入失信黑名單予以曝光公示,限制其參與土地競買。
推動實現“拿地即動工”目標
“標準地”出讓實施方案落地后,如何確保審批效率提升及流程順暢?《方案》對此做出了具體要求,多環節加快審批速度。
根據《方案》,在符合法律法規的前提下,推行審批部門審批事項“一表清”,對水土保持等區域評估等事項,在出讓公告中一次性告知相關建設要求,相應的審批事項實行告知承諾制,審批部門加強過程監管,保證項目符合承諾要求。
由鎮街政府安排專員跟進,陪同競得人辦理審批業務、繳納各項稅費;市政務服務數據管理局安排“一對一”導辦員,協助競得人辦理土地成交手續,聯系審批部門;市工業和信息化局安排協調員,負責項目從拿地后到動工建設的全流程跟蹤協調服務;其他相關部門安排專員做好對接工作。

圖為中山智能裝備產業園地塊。 南方日報記者 葉志文 攝
同時,鼓勵“標準地”采取帶設計方案出讓、預受理等措施,提前介入業務審批,推動實現“拿地即動工”的目標。
中山市自然資源局相關負責人表示,2021年以來,中山圍繞加快工業用地市場化配置改革,優化營商環境,推動實現“拿地即動工”,陸續出臺《中山市新出讓用地開發建設預受理實施方案》、《中山市建設用地帶設計方案出讓實施方案(試行)》和《中山市“標準地”出讓實施方案》等政策文件,在工業用地供應端形成政策“工具箱”,以更快的速度、更優的效率為企業提供便利服務,讓企業暖心安心,更加堅定扎根中山的信心;同時“標準地”改革明確用地控制指標,提高項目準入標準,從而促進產業轉型升級,助推中山高質量發展。